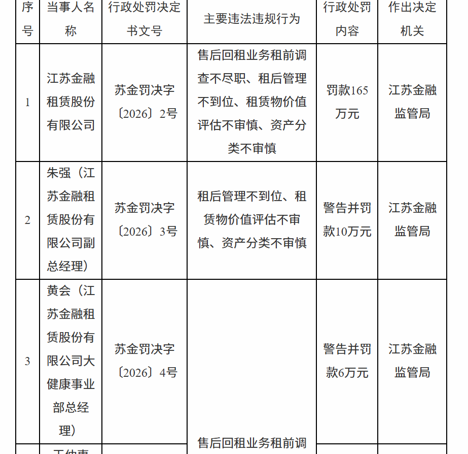
1月28日,国家金融监督管理总局江苏监管局行政处罚信息公开表显示,江苏金融租赁股份有限公司因售后回租业务租前调查不尽职、租后管理不到位、租赁物价值评估不审慎、资产分类不审慎被罚款165万元。责任人朱某被警告并罚款10万元;黄某被警告并罚款6万元;王某惠被警告并罚款8万元。
尚红网提示:文章来自网络,不代表本站观点。
本文评分*
评论内容*
你的昵称*
你的邮箱*